优化校园生态 初中供应链管理服务的构建与实践
干货|一文读懂“智能工厂”如何规划之上篇 供应链管理服务
深圳腾邦全球商品交易中心 供应链管理服务的核心优势与招商合作机遇
华为 以卓越执行与韧性供应链构筑核心竞争力
进口红酒中文标签的合规管理与供应链服务整合
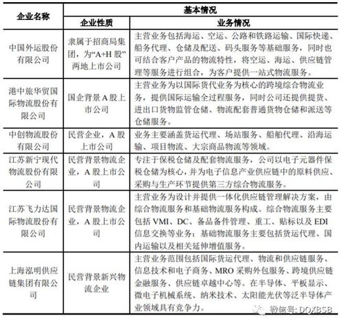
供应链管理服务行业产业链全景梳理及区域热力地图
一文初识供应链管理 以恒捷供应链为例看专业服务如何赋能企业
供应链管理服务 现代商业的隐形引擎与竞争优势
供应链管理 现代商业的核心引擎与专业服务的崛起
企业综合管理与供应链管理服务的融合发展
唐隆基视角下的供应链控制塔发展趋势及应用前景
中国自动识别技术在供应链管理服务中的行业应用
海安足达供应链管理 优化物流供应链的专业服务
企企通实力入选《2023数字化采购发展报告》,持续推动企业采购供应链数字化变革和升级
服务支持_第一供应链 卓越的供应链管理服务
河南分秒医配供应链管理 重塑医疗物资高效流通新标杆
供应链及其管理的核心要义
供应链管理方案咨询 提升企业运作效率的关键服务
重庆百货 卓越绩效支撑,供应链管理服务在线助力发展
上海虹桥全球供应链管理中心集聚区揭牌 打造联通世界的供应链枢纽
如若转载,请注明出处:http://www.yingya020.com/product/list-2.html